Sign In | Join Free | My brakesband.com
China Aolittel Technology Co.,Ltd logo
Aolittel Technology Co.,Ltd
Professional manufacturer of fuse and fuse holder,on-time delivery
Site Member

8 Years

Home > ODM Solutions >

ESOP-8 Constant Power Linear LED Driver Chip F7111 F7112 ODM Solutions With PWM Dimming Function

Aolittel Technology Co.,Ltd
Contact Now

ESOP-8 Constant Power Linear LED Driver Chip F7111 F7112 ODM Solutions With PWM Dimming Function

Brand Name : AOLITTEL

Model Number : F7111 F7112

MOQ : 100PCS

Price : Contact our sales

Payment Terms : T/T, Western Union

Supply Ability : 500,000,0000PCS/Month

Delivery Time : 2 Weeks

Packaging Details : Bulk

Product name : Linear LED Driver Chip

Input AC voltage : 110V/220V

Output current : adjustable 5-100mA

Made of : 500V high pressure process

PWM dimming function : Support

Multiple sets of parallel use : Support

With temperature foldback : -7% / °C function

Package : ESOP-8

Contact Now

ESOP-8 Constant Power Linear LED Driver Chip F7111 F7112 ODM Solutions With PWM Dimming Function

Main Features

Internal integrated 500V high voltage power device

LED current can be controlled by resistor programming 5-100mA

Input voltage 110V/220V

Constant power temperature foldback function

CS open circuit protection

Can be used in parallel to provide current capability

Available in ESOP-8 package

Support PWM dimming

ESOP-8 Constant Power Linear LED Driver Chip F7111 F7112 ODM Solutions With PWM Dimming Function

Application

Suitable for filament lamp, bulb lamp, down lamp, corn lamp, LED fluorescent lamp T5/T8/T10 and other LED size power integrated lamps

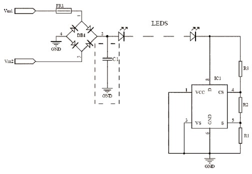
Example circuits

Simple F7111 F7112 high and low PFC less than 12W circuit

ESOP-8 Constant Power Linear LED Driver Chip F7111 F7112 ODM Solutions With PWM Dimming Function

Simple F7111 F7112 high and low PFC PWM dimming circuit

ESOP-8 Constant Power Linear LED Driver Chip F7111 F7112 ODM Solutions With PWM Dimming Function

About us

ESOP-8 Constant Power Linear LED Driver Chip F7111 F7112 ODM Solutions With PWM Dimming Function

F Linear Series Chip Selection Table

NO. P/N Function & Features MOSFET I(mA) LED VF value Package
1 F5111 Constant current temperature reentry, can design high P ripple and low P ripple free, can be used in parallel with high power Internal 60 120/252V SOT-89
2 F5112 100 TP-252
3 F7112 Constant power, temperature foldback, PWM dimming, high and low PFC 100 ESOP-8
4 F7110 High-power linear drive, analog DC dimming, temperature foldback, voltage protection, can be used to design full-voltage operation mode External 350 SOP-8
5 F7722 SCR dimming, can design flat panel lights, bulb lamps, filament lamps E14, E27 and other 12W thyristor dimming Internal 100 ESOP-8
6 F7522 1.VF half-pressure design, input width (160-270VAC) work 2.110/220VAC high P ripple-free design 100 100-150V
7 F2552 1. With F7112 full voltage 12W design 2.VF half voltage rippleless design 3.110/220VAC high P ripple free design 100 120-252 PDFN-8
8 F2722/1 Constant power type can be used in parallel 100 ESOP-8

F Linear Series Chip Matching Selection Table

NO. P/N Function&Features MOSFET I(mA) LED VF value Package
1 3*F7112 Full voltage lamps less than 15W, constant power, temperature reentry Internal 60-100 126/126 ESOP-8
2 3*F7110 High power full voltage constant power high voltage linear scheme External 350 126/126 ESOP-8
3 F7110+F5111/2 High-power linear solution that meets certification requirements External 350 252 SOP-8+TO-252
4 F7111/2+F2552 Full voltage lamps less than 10W, no constant power, temperature reentry Internal 60-100 126/126 PDFN+ESOP+8


Product Tags:

fuse holder pcb mount

      

led emitting diode

      
Quality ESOP-8 Constant Power Linear LED Driver Chip F7111 F7112 ODM Solutions With PWM Dimming Function for sale

ESOP-8 Constant Power Linear LED Driver Chip F7111 F7112 ODM Solutions With PWM Dimming Function Images

Inquiry Cart 0
Send your message to this supplier
 
*From:
*To: Aolittel Technology Co.,Ltd
*Subject:
*Message:
Characters Remaining: (0/3000)